高招新闻
大学院校
考试成绩
志愿填报
专业指导
特殊招生
备考知识
试题试卷
高校库
专业库
当前位置:
首页
\
江西
\
试题试卷
\
物化生
\ 正文
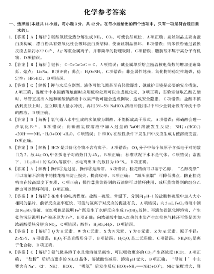
2026届江西九江十一校高三第一次联考化学试题及答案解析
时间:
2025-11-27
江西
物化生
上一篇:
2026北外同文外国语学校师资力量怎么样 办学优势是什么
下一篇:
广东历化生479分左右可以上什么大学及专业 冲稳保院校推荐(2026参考)
栏目精选
江西金太阳2025-2026学年高三上学期9月联考生物试卷及参考答案
江西金太阳2025-2026学年高三上学期9月联考化学试卷及参考答案
江西金太阳2025-2026学年高三上学期9月联考物理试卷及参考答案
2025年江西省高考物理真题
最新相关
长春一模2025届高三质量检测一物理试卷及参考答案
皖豫天一大联考2025届高三1月期末检测生物试卷及参考答案
2025届全国T8八省八校高三12月联合测评物理试卷及参考答案
浙江嘉兴2024-2025学年高三9月基础测试化学试卷及参考答案
2025届湖南师大附中高三上学期月考卷(三)化学试卷及参考答案
娄底名校联考2025届高三11月信息卷月考一化学试卷及参考答案
衡水金卷2025年高三学业选择考模拟试题(一)生物试卷及参考答案
河南南阳2025届秋期高三期中物理试卷及参考答案
2025届皖豫名校联盟高三10月联考物理试卷及参考答案
安徽省鼎尖名校联盟2025届高三上11月期中生物试卷及参考答案