高招新闻
大学院校
考试成绩
志愿填报
专业指导
特殊招生
备考知识
试题试卷
高校库
专业库
当前位置:
首页
\
志愿填报
\
招生章程
\ 正文
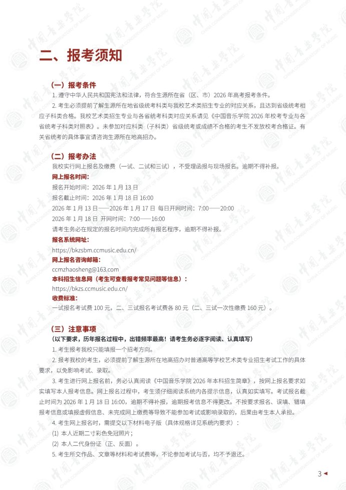
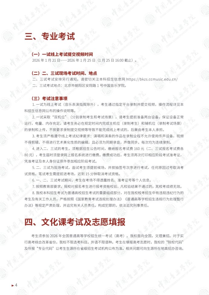
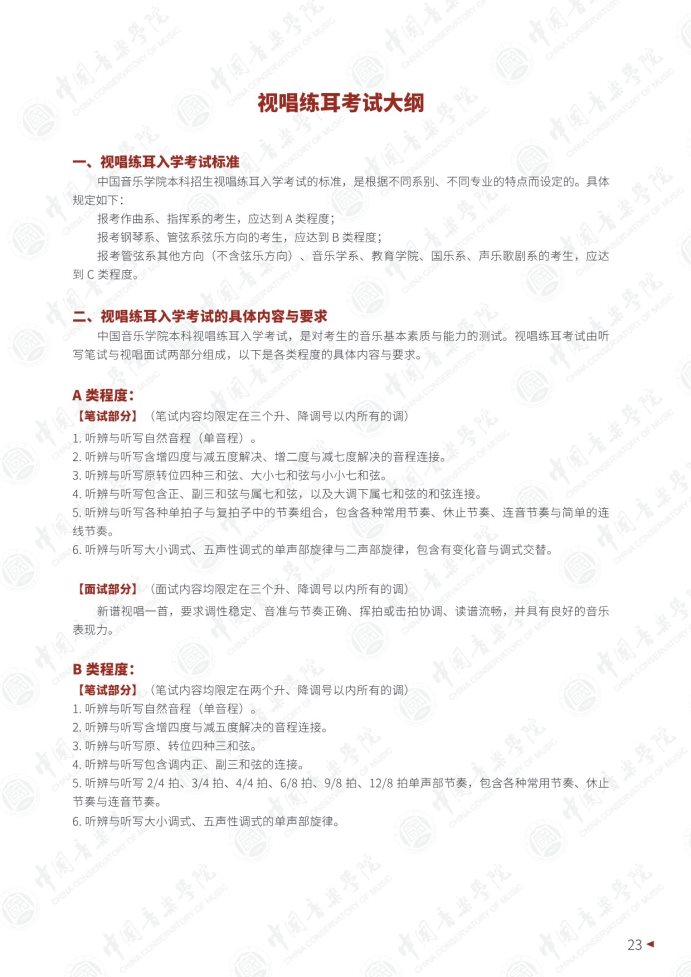
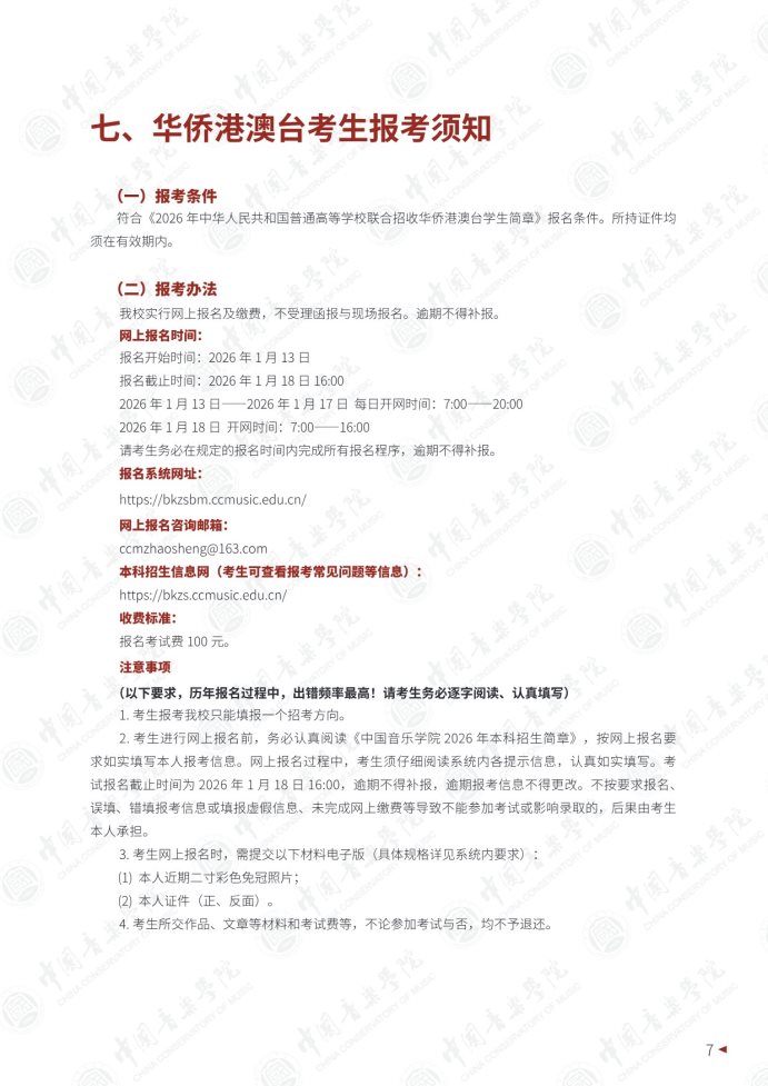
中国音乐学院2026年本科招生简章
时间:
2026-01-16
招生章程
上一篇:
2025湖南理工学院在内蒙古各专业录取分数线是多少 含招生方向和位次
下一篇:
2026年哈尔滨音乐学院本科招生简章
栏目精选
最新相关